
【环球网消费综合报道】10月30日领航配资,贵州茅台发布2025年三季报,数据显示公司在复杂的市场环境中保持了微弱增长,但增速显著放缓,系列酒业务出现大幅下滑。目前,白酒行业正集体面临严峻挑战。
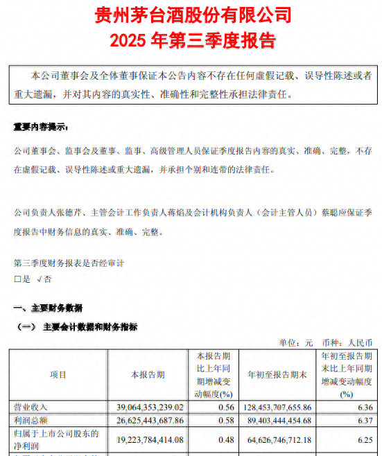
财报显示,贵州茅台前三季度实现营收1284.54亿元,同比增长6.36%;实现归母净利润646.27亿元,同比增长6.25%。其中,第三季度单季营收为390.64亿元,同比增长0.56%;归母净利润为192.24亿元,同比增长0.48%。尽管维持了正增长,但三季度0.48%的净利润增速已创下近十年新低。不过,作为行业龙头,贵州茅台的表现依然优于同行。
图片来源于贵州茅台公告截图
茅台业绩的“一增一降”结构引人关注。作为公司基本盘的茅台酒(以飞天茅台为代表)表现稳健,第三季度营收同比增长约7.3%。但作为第二增长曲线的系列酒(以茅台1935为代表)却遭遇重挫,第三季度营收同比大幅下降约34%。市场分析认为,这与战略单品茅台1935的价格持续下滑密切相关,其市场价格自上市以来已跌超六成。
此外,财报中的两项数据也透露出渠道压力。截至三季度末,茅台的合同负债(即经销商预付款)余额为77.49亿元,同比减少约22%,显示出经销商打款意愿有所降低。同时领航配资,公司的应收票据从年初的19.84亿元激增至52.10亿元,业内人士指出,这可能是公司为缓解经销商资金压力而采取了更宽松的信用政策。
面对年初设定的“全年营收增长约9%”的目标,茅台在前三季度6.36%的增速下,第四季度无疑面临巨大的冲刺压力。
茅台的微增是整个白酒行业“渡劫”的缩影。业内人士对环球网记者分析认为,行业困境源于需求与渠道的双重压力。一方面,中秋、“十一”双节消费旺季表现不及预期,宴请等场景表现乏力;另一方面,渠道社会库存高企,价格“倒挂”现象普遍,经销商资金紧张,进货意愿低迷。当前行业整体低迷并可能持续至明年二季度。
尽管基本面尚未改善,但资本市场已开始出现不同的声音。国信证券首席经济学家荀玉根认为,白酒等价值板块的性价比正逐渐显现。
在行业深度调整期,贵州茅台能否凭借其强大的品牌护城河稳住阵脚,并引领行业走出“冰点”,将成为市场未来关注的焦点。(文馨)
海量资讯、精准解读,尽在新浪财经APP
责任编辑:李昂 领航配资
万通配资提示:文章来自网络,不代表本站观点。